Torna ai Casi d'Uso Usa Modello
CREATE_DIAGRAM
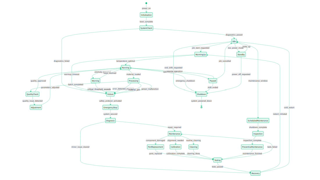
Manufacturing Machine Lifecycle

Description
A state diagram showing machine lifecycle transitions such as idle, running, maintenance, failure, and recovery states in a manufacturing environment.
Input Settings
Action: diagramDeep Think: false
Recommended Prompt
Generate a state diagram for manufacturing machines using operational logs and status data. Show transitions between states clearly, including key paths such as failure, recovery, and maintenance processes. Use directional clarity, minimal crossing lines, subtle color distinctions for states, and a structured layout to ensure a precise, high-quality, engineering-style visualization.
Sample Datasets
6.manufacturing_machine_lifecycle_data.csv
1.72 KB
