Retour aux cas d'utilisation Utiliser le modèle
CREATE_DIAGRAM
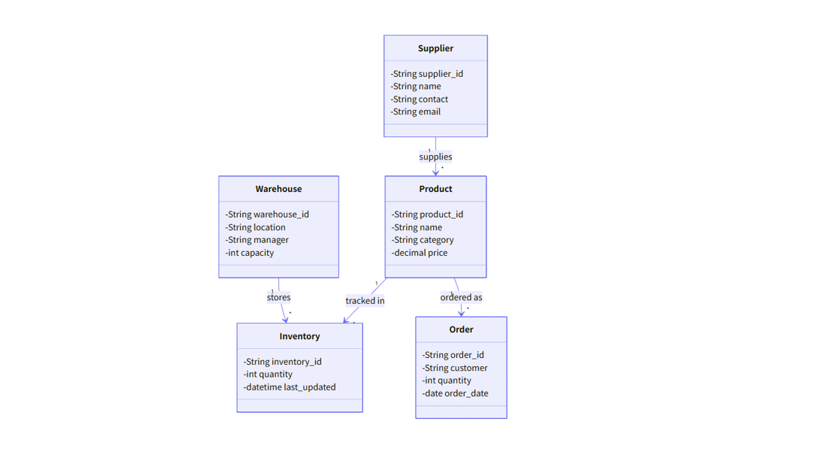
Retail Inventory System

Description
A class diagram representing object-oriented design of a retail inventory system, including product management, warehouse structure, stock tracking, and supplier relationships.
Input Settings
Action: diagramDeep Think: false
Recommended Prompt
Create a class diagram for a retail inventory system using product, warehouse, inventory, and supplier data. Show class attributes and relationships clearly, including associations, dependencies, or inheritance where applicable. Use a well-aligned layout, consistent box sizing, restrained color accents, and tidy connectors to produce a clean, organized, and professional-grade diagram.
Sample Datasets
5.retail_inventory_dataset.csv
3.91 KB
